2015宁夏医师资格报名现场审核时间地点
根据《医师资格考试暂行办法》及国家卫生计生委有关规定,现公告2015年医师资格考试有关事项:
一、时间安排
(一)网上报名时间:2015年3月11日9时-3月20日24时,具体事宜可咨询报名所在地考点办公室。现场确认时间:2015年4月1日-4月10日(节假日不确认)。
请考生注意:要认真填写报名信息,重要项目一经确认,不能修改,在现场确认时,如发现重要信息出现错误,后果由考生个人负责。
(二)实践技能考试时间:2015年7月1日-7月15日, 考试前一周在国家医学考试网打印准考证。
(三)医学综合笔试全国统一考试时间:
执业医师资格考试:2015年9月12日、13日两天,上午9:00-11:30,下午14:00-16:30.
执业助理医师资格考试:2015年9月12日一天,上午9:00-11:30,下午14:00-16:30.
部队考生全区均在区直考点报名参加考试。
考试时间: 执业医师2015年9月12日17:00-18:00;
执业助理2015年9月12日17:00-17:30
考试前一周在国家医学考试网打印准考证。
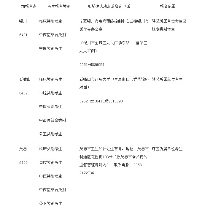
二、宁夏考点设置


三、现场确认审核
1. 考生本人持相关资料到各考点进行现场确认,考生现场确认需携带:医师资格考试网上报名成功通知单原件一张、有效身份证件、毕业证原件及复印件,医师资格考试试用期考核证明原件,已获得执业助理医师资格报考执业医师的考生,需提交执业助理医师报考执业医师执业期考核证明原件、执业助理医师资格证书和执业注册证书原件及复印件。
2.交与上传照片同底小二寸白底彩色照片2张,贴在医师资格考试网上报名成功通知单右下角,需在照片背面写上姓名。
3.交纳考试报名费:实行网上缴费,考生到现场确认后登录国家医学考试网进行缴费(切记报名用户名和密码),我区考生网上缴费时间在2015年4月1日—4月15日,过期不缴国家网上没有信息后果自负。
4.考生签字确认报名信息时,请仔细检查并留下手机号。签字确认后的报名信息一律不得更改,考生对报名信息的真实、准确性负责。
5.持外省市医学院校毕业证书在宁夏各考点报名的考生,请提供在教育部门指定的高等教育学历查询网站查询结果并打印出来,否则因此而延误报考的,由考生自负。
四、网上支付结果咨询与查询
易宝支付:24小时支付热线:4001-500-800
易宝支付:客服邮箱:help@yeepay.com
五、有关信息请考生随时关注宁夏卫生网或宁夏医学会网站
考区咨询电话:0951-8508812 或0951-8508806
宁夏医师资格考试领导小组办公室
 
    国家医学考试网-国家医师资格、执业药师、卫生资格考试辅导! 
 
 
 
 
 
 
 
 
 
 